
为深入推进大众创业、万众创新,加快培养创新创业人才。根据我校《关于举办第七届中国国际“互联网+”大学生创新创业大赛校级总决赛的通知》要求,金年会jinnianhuicom在6月末举办学院初赛。数科学子积极参赛,经过学院老师认真严谨的评审,最终于2021年6月27日,选出11组作品作为学院一等奖推荐参加校赛。
紧张评审
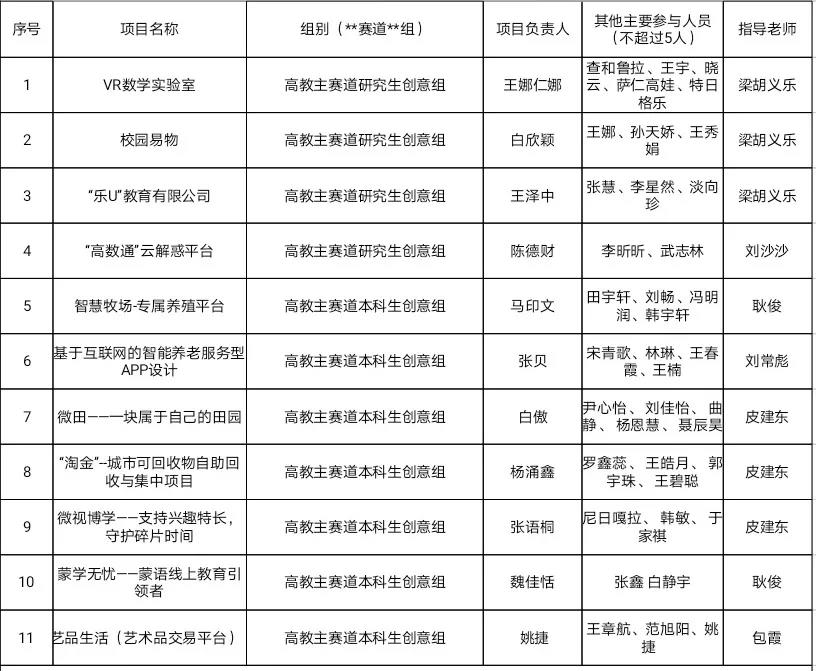
第七届中国国际"互联网+"大学生创新创业大赛金年会jinnianhuicom院赛初审名单:
一等奖:
二等奖:

三等奖 :


为深入推进大众创业、万众创新,加快培养创新创业人才。根据我校《关于举办第七届中国国际“互联网+”大学生创新创业大赛校级总决赛的通知》要求,金年会jinnianhuicom在6月末举办学院初赛。数科学子积极参赛,经过学院老师认真严谨的评审,最终于2021年6月27日,选出11组作品作为学院一等奖推荐参加校赛。
紧张评审
第七届中国国际"互联网+"大学生创新创业大赛金年会jinnianhuicom院赛初审名单:
一等奖:
二等奖:

三等奖 :
