金年会jinnianhuicom
首页
学院概况
师资队伍
学术研究
本科生教育
研究生教育
团学工作
党建思政
招生就业
校友之家
团学工作
新闻动态
通知公告
内容分类
首页
学院概况
师资队伍
学术研究
本科生教育
研究生教育
团学工作
党建思政
招生就业
校友之家
团学工作
新闻动态
通知公告
相关链接
阅读新闻
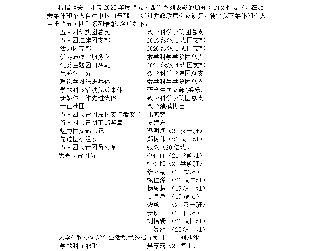
金年会jinnianhuicom2022年度“五·四”系列表彰推荐名单公示
[日期:2023-04-06]